On March 10th, Microsoft announced that it would be making major changes to the way it handles submissions and updates to 3rd party add-ons released on the Microsoft Flight Simulator Marketplace. Effective March 24th of 2023, Marketplace Partners will be solely responsible for the functional testing of all products. Microsoft will remain responsible for ensuring that content complies with marketplace rules and terms. Previously, Microsoft had been responsible for both testing and certifying products once they had been submitted to the marketplace.
According to Microsoft, the new policy aims to eliminate the bottleneck caused by the need to approve and test updates, and the back-and-forth communication which would occur between Content Managers and developers. The Marketplace has drawn criticism from both developers and players in the past for being slow to approve changes and updates to add-ons, leading many developers to urge their customers to use other storefronts.
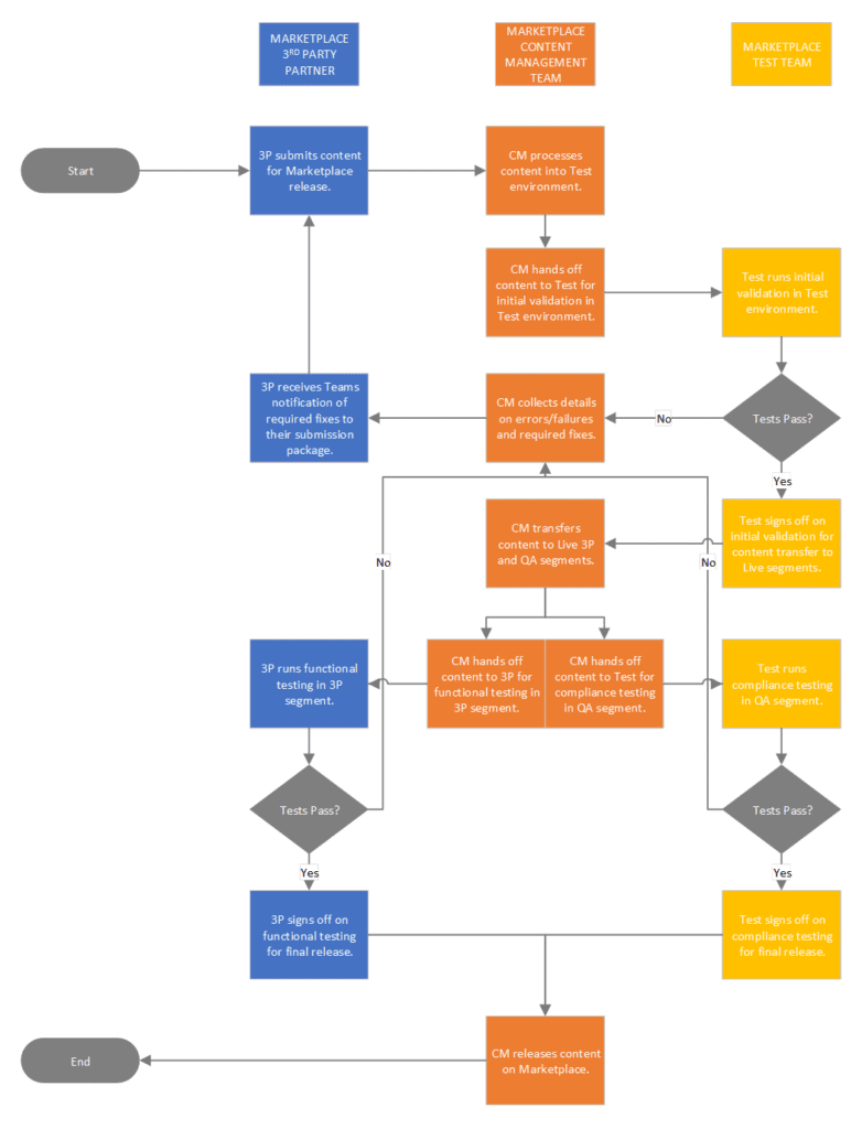
Under the new policy, Microsoft will require all partners to handle functional testing of their products in-house using a live pre-production environment and a list of criteria both provided by Microsoft. This testing must include the use of Xbox Series X/S hardware or Xbox Cloud Gaming. Microsoft will not assist in the reproduction of functional issues.

Although Microsoft will rely on partners to test their own content prior to release, the company says that it will monitor for major issues, especially those requiring emergency patches or the de-listing of the product. Developers who have such issues on a recurring basis will be subject to a “cooling-off period.” The test cases provided by the company include categories for Aircraft/Livery, Activity, Scenery, and Airport, each with a list of tasks that must be performed in-game. These tasks include verifying the functionality of add-ons and the update process, ensuring compliance with policies against displaying weapons or inappropriate images and language, and more subjective tests such as “verify content price matches the expected value.”